Fig. 1
From: The Alzheimer’s disease-associated protective Plcγ2-P522R variant promotes immune functions

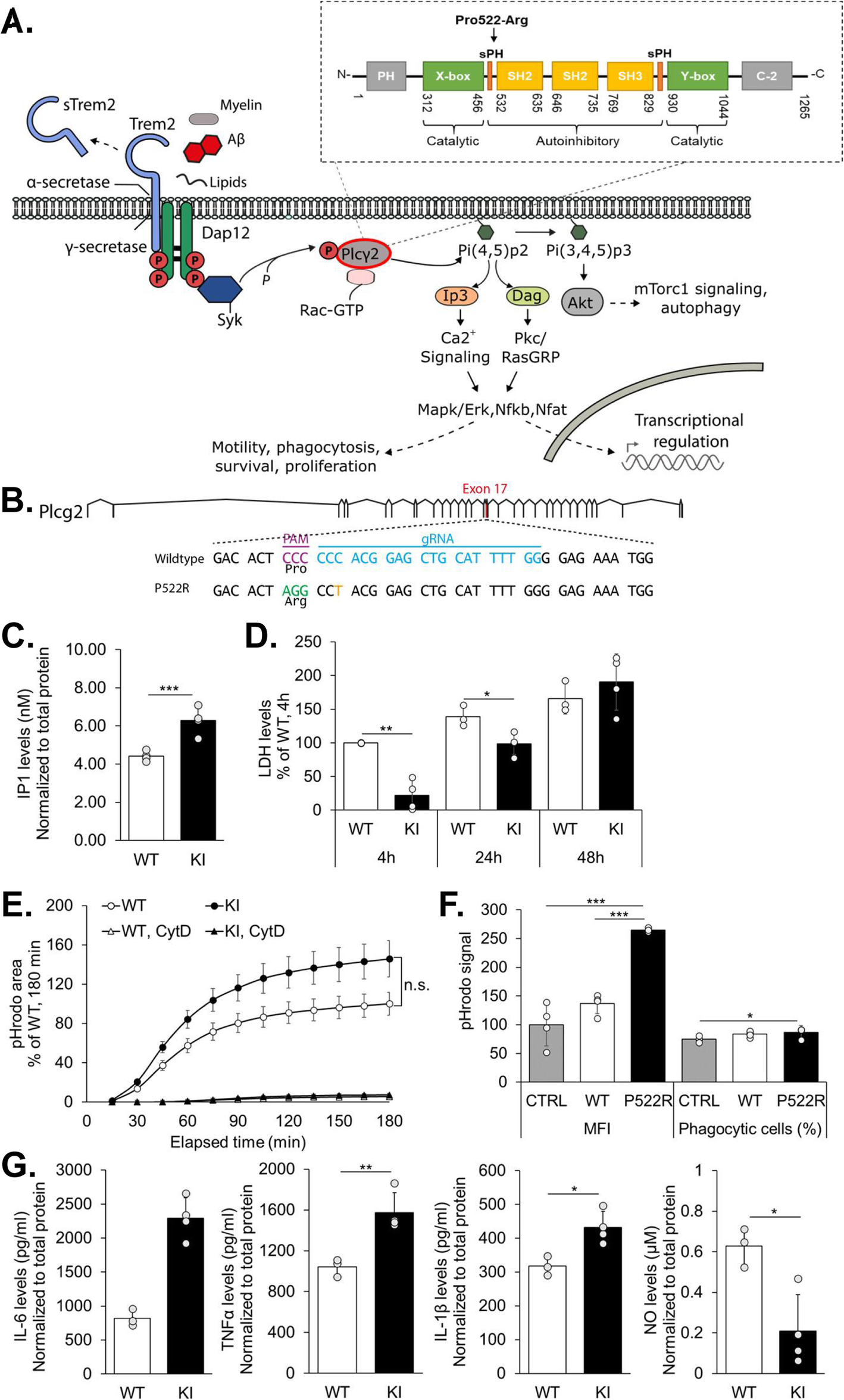
The Plcγ2-P522R variant increases Plcγ2 enzymatic activity, survival, phagocytic activity, and inflammatory response in macrophages. a A schematic view of Plcγ2 signaling. b Strategy to target murine Plcγ2 locus, indicating protospacer region (blue), protospacer adjacent region (PAM, purple), and introduced nucleotide changes (missense: green; silent: orange). c Inositol monophosphate (Ip1) formation in Plcγ2-P522R knock-in (KI) and wild type (WT) bone marrow-derived macrophages (BMDMs). Values are normalized to the total protein concentration. Mean ± SD, n = 4 per genotype, 2 technical replicates. Two-way ANOVA, LSD post hoc test, ***p < 0.001. D) Lactate dehydrogenase (LDH) levels in KI and WT BMDMs after 4 h, 24 h and 48 h macrophage colony stimulation factor 1 (mCSF) withdrawal. Values are normalized to the maximum LDH release within each well. Mean ± SD, % of WT (4 h), n = 3–4 per genotype, 2 technical replicates. Two-way ANOVA, LSD post hoc test, *p < 0.05, **p < 0.01. E) Phagocytic activity in KI and WT BMDMs. Cytochalasin D (CytD, 5 μM) was used as a control. pHrodo signal is normalized to the cell count in each well. Mean ± SEM, % of WT (180 min), n = 6–7 per genotype, 3 technical replicates. Independent samples t-test, n.s. non-significant. F) Phagocytic activity in BV2 microglial cells overexpressing Myc-tagged human PLCγ2-P522R, PLCγ2-WT, or control (CTRL) vector shown as median fluorescence intensity (MFI, left panel) and percentage of phagocytic cells (right panel). Mean ± SD, % of CTRL, n = 4. Mann-Whitney U test, *p < 0.05, ***p < 0.001. G) Interleukin-6 (IL-6), tumor necrosis factor α (TNFα), IL-1β, and nitric oxide (NO) levels in conditioned media of KI and WT BMDMs upon 3 h lipopolysaccharide (LPS) and interferon gamma (IFNγ)-treatment. Values are normalized to the total protein concentration in the corresponding wells. Mean ± SD, n = 3–4 per genotype. Independent samples t-test, *p < 0.05, **p < 0.01